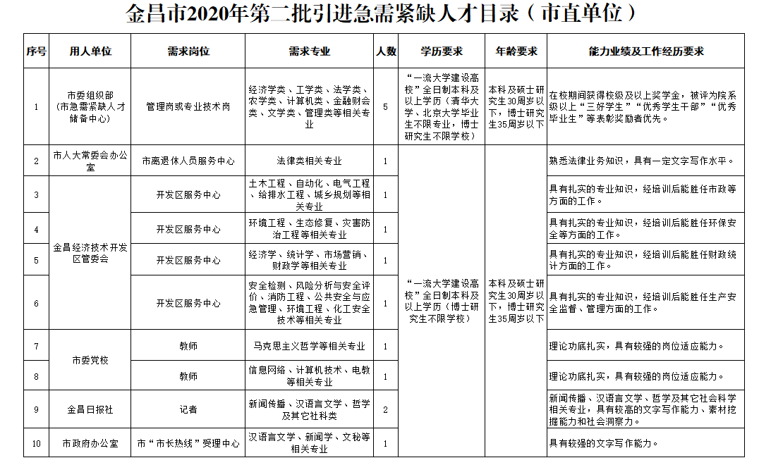
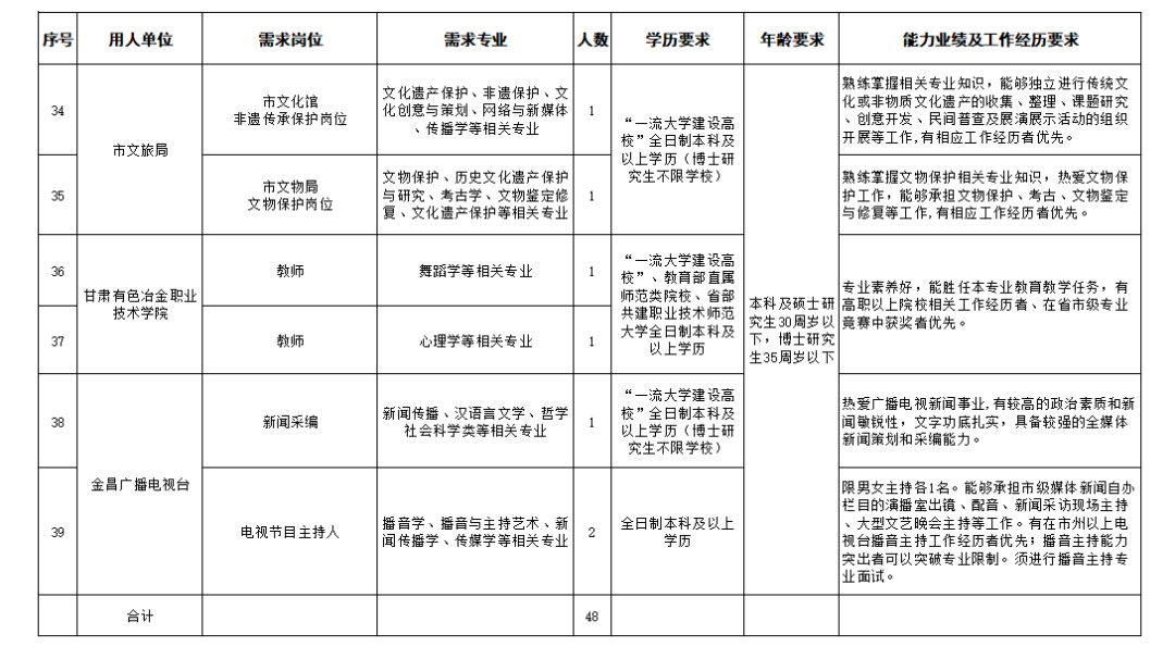
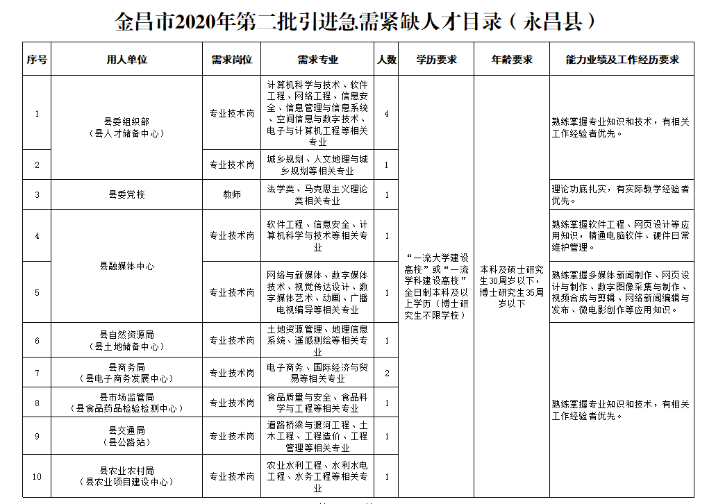
金昌市2020年第二批引进急需紧缺人才公告 为了深入贯彻落实中央和省委、省政府关于统筹推进疫情防控和高校毕业生稳定就业的有关精神,进一步加大引才引智力度,不断优化全市人才队伍结构,金昌市决定继续引进一批急需紧缺人才,现就有关事项公告如下: 一、引进对象 “一流大学建设高校” 或“一流学科建设高校”全日制本科及以上学历,且符合我市2020年急需紧缺人才专业需求条件的应往届毕业生(博士研究生可不受毕业院校和专业条件限制),共100名,其中市直48名,永昌县21名,金川区31名。对个别特殊紧缺的岗位适当放宽毕业院校条件。各岗位招聘条件和要求以引才目录为准。 二、引进条件 (一)思想政治素质好,拥护党的路线方针政策,具有坚定正确的政治方向和全心全意为人民服务的宗旨意识。 (二)具备岗位所需的学历、专业及技能条件。 (三)如期毕业并取得毕业证书、学位证书。 (四)年龄条件:本科及硕士研究生30周岁以下(1990年6月20日以后出生),博士研究生35周岁以下(1985年6月20日以后出生),个别紧缺岗位可适当放宽年龄限制。 (五)身体健康,具备适应岗位要求的身体条件。 (六)具备招聘岗位要求的其他条件。 有下列情形之一者不予引进或停止聘用: (一)有刑事、治安处罚及列入失信人员名单的。 (二)在校就读或工作期间受过处分的。 (三)在本次应聘过程中提供虚假证件及材料的。 (四)人事档案审核中发现影响聘用情形的。 (五)其他不适应引进的情况。 三、报名及引进程序 (一)报名 1.报名时间:公告发布之日起至2020年6月20日。金昌市外出引才小组赴有关高校“双选会”及专场招聘会的时间请关注后续通知。 2.报名方式:主要采取网上报名方式进行,报名人员需关注“金昌人才工作”公众号进行在线报名,并将个人简历、身份证、学历学位证书或毕业生就业推荐表、业绩成绩证明、职称资格证书等相关材料电子版发送至市、县、区指定邮箱。也可进行现场报名,具体联系方式和报名地址附后。 (二)面试考核 面试考核工作分别由市、县、区委组织部会同同级有关单位组织实施,也可委托金昌市派往有关高校的引才小组进行现场面试考核,重点掌握拟引进人选的资格条件、道德品质、职业能力、专业技术、工作实绩、奖惩情况等,形成面试考核结论。对表现特别优秀的人选,引才小组可按有关程序进行现场签约。 (三)体检 对确定的拟引进人选统一组织体检,体检标准参照最新《公务员录用通用体检标准(试行)》执行。 (四)政治审查 体检合格的拟引进人员,对其政治思想、道德品质、能力素质、学习工作表现、人事档案等情况进行审查,并形成审查结论。 (五)公示和聘用 体检、政审合格人员,提请市委人才工作领导小组会议审定,并在相关媒体公示(公示期为5个工作日)。经公示无异议者,按相关规定办理聘用手续。 四、优惠政策 (一)人事编制 引进的急需紧缺人才纳入事业编制管理。 (二)工资待遇 引进的急需紧缺人才享受事业单位工作人员工资待遇。取得博士学位证书的研究生,另外享受每月1200元的岗位津贴。 (三)职务职称晋升 1.引进急需紧缺人才试用期满后,博士研究生可任正科级(管理七级)及以上职务,或聘为副高级专业技术职务;硕士研究生可任副科级(管理八级)及以上职务,或聘为中级专业技术职务;表现特别优秀的本科生按有关规定破格使用,可任副科级(管理八级)职务,或聘为中级专业技术职务。 2.引进急需紧缺人才在首次申报、晋升专业技术职称时,不受本单位专业技术岗位结构比例限制,不占单位岗位限额,及时办理岗位聘任手续。 (四)人才培养 1.引进急需紧缺人才由组织部门长期跟踪培养,表现优秀的纳入优秀年轻干部重点培养工程。定期安排表现优秀的引进人才到乡镇、社区或企业挂职锻炼。 2.按照人岗相适原则,对符合公务员调任规定的副科级以上职务引进人才,可调任到党政机关公务员岗位工作。 (五)生活保障待遇 1.引进急需紧缺人才享受可“拎包入住”的人才公寓,免租入住5年。 2.市直单位引进的急需紧缺博士研究生、硕士研究生和“一流大学建设高校”本科毕业生在金昌境内购买住房的,分别享受12万元、8万元、6万元的一次性房款补贴。县、区引进的急需紧缺人才享受县区相应政策。 3.引进急需紧缺人才在本市购买首套普通自住房屋的,申请公积金贷款时可贷额度计算不受缴存余额倍数和缴存时间系数限制。 (六)户口关系 凡引进人才愿落户金昌的,由公安部门及时办理落户手续。 (七)子女入学 引进急需紧缺人才子女接受学前教育的,根据本人意愿和就近原则,可安排在公立幼儿园就读。 (八)配偶就业 对引进的急需紧缺高层次人才和博士研究生,可根据本人申请及其配偶学历、经历等实际情况,安排其配偶到市内企事业单位工作。 五、联系方式 1.市直单位报名联系方式 单 位:中共金昌市委组织部 地 址:金昌市行政中心1043室 电 话:0935-8237627 邮 箱:gsjcswrcb@126.com 联系人:蒋泽伟 18893890399,彭正友 18189419630 2.永昌县报名联系方式 单 位:中共永昌县委组织部 地 址:永昌县城关镇西街县委办公楼223室 电 话:0935-7560286 邮 箱:280736523@qq.com 联系人:孙富斌 15209469291 3.金川区报名联系方式 单 位:中共金川区委组织部 地 址:金川区政府统办1号楼525室 电 话:0935-8328780, 0935-8326480 邮 箱:gsjcqwrcb@163.com 联系人:吴建年 15009459493,侯佳利 18193507990 







|